云开体育大略就在每一次东谈主才布局中不错找到谜底-开云官网kaiyun皇马赞助商 (中国)官方网站 登录入口

钞票惩办宿将肖剑的下一程肃穆官宣云开体育。
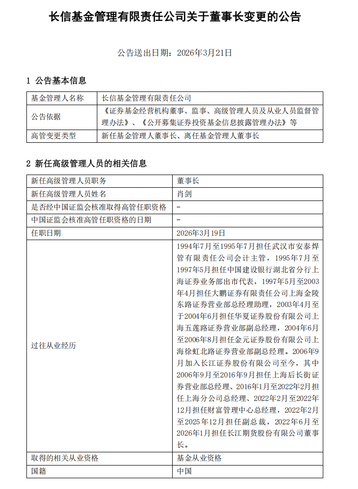
3月21日,长信基金发布公告,通告任命肖剑为新任董事长,原董事长刘元瑞因干事改造离任,但仍将无间担任长信基金董事。手脚长江证券旗下控股子公司,长信基金是国内较早扶持的基金惩办公司之一,总部位于上海。

2025年12月,在长江证券高管换届时,曾提到对时任副总裁的肖剑作念出另有任用的安排,这次任命意味着安排落定。公告称,本次改造属于公司泛泛的东谈主事变动,也表深化长江证券进一步加大对资管业务的爱好与布局。

记者了解到,长江证券总裁刘元瑞卸任长信基金董事长后,仍将摊派长信基金及同属长江证券旗下的长江资管。
手脚70后,也手脚“老长江东谈主”,肖剑在长江证券已干事第二十个年初。曾任职公司上海分公司负责东谈主,对上海及华东地区的商场环境有着深刻意会;2022年2月被遴聘为公司副总裁,摊派经纪业务与钞票惩办转型。
行业来看,由钞票惩办跨界到资产惩办的高管并不罕有,两厢的业务细巧性决定了东谈主才交融的进击性。长信基金扶持于2003年,截止2025年末,其公募惩办范围(不包括专户)达1972.41亿元,较2022年末的1152亿元增长40.8%,其中,非货币公募基金惩办范围约871.98亿元,固收类居品(包括货币基金、债券型基金等)占相比大,其中债券型基金范围约617.8亿元。固收团队近10年都备收益分类评分居前,夸耀出在固收边界的较强实力,比如“固收+”居品在2024年阐扬亮眼,多只居品净值创下新高,回撤限制优于同类平均。
在湖北国资底色加深的配景下,2026年,长江证券迎来三十五周年,财联社已在《扶持35周年的券商又多一家,存身中部崛起,长江证券如何走出相反化?》有报谈。公司正效率增强中枢功能和中枢竞争力,长途于打造空洞型成本中介、科技型金融机构、株连型公众公司。公司下个五年的答卷,大略就在每一次东谈主才布局中不错找到谜底。
老长江东谈主肖剑
肖剑在钞票惩办业务的建树,源于多年的实战教学。出任公司副总裁之前,曾任多家券商营业部负责东谈主,历任大鹏证券上海金陵东路证券营业部总司理助理;中原证券上海五莲路证券营业部副总司理;金元证券上海徐虹北路证券营业部副总司理;长江证券上海后长街证券营业部总司理。
彼时升任副总裁,财联社曾在2022年发布的《空白月余,长江证券迎摊派经纪副总裁,效命14年“老长江东谈主”肖剑获栽植,职工评价“老肖很优秀”》中有过报谈。他获里面栽植体现为长江证券“内培”的用东谈主传统。
钞票惩办是长江证券中枢竞争力之一,近几年长江证券业务排行稳中有升。
2023年代理买卖收入市占率(不含席位)为1.91%,创频年来新高。公司新增开户及灵验户率也在束缚进步,客户数目达到896万户,资券总值达到1.04万亿元。代理买卖收入市占率一同达成了5年抓续增长的记载。
2024年,公司经纪业务无间保抓自如增长,经纪业务手续费净收入同比增长3.13%,代理买卖收入市占率(不含席位)达1.83%,客户数目抓续扩容。钞票惩办转型同步深化,注册投资护士人东谈主数达2274名,行业排行第11位。资产托管外包业务范围同比增长14%再翻新高,同期公司深化银行计谋合营,拓展线上与新媒体展业渠谈,完善居品供给体系,推动钞票惩办业务从通谈向资产建立服务加快转型。
2025年,长江证券钞票惩办也有望再上新台阶。财报夸耀,公司上半年经纪净收入为16.04亿元,同比增29.24%,营收占比为34.08%,主要受来去量增长影响。当今来看,阐扬值得期待。
屡次强调投顾团队建筑
肖剑屡次在公开场面提到过,投顾业务是钞票惩办商场的中枢竞争力,券商钞票惩办向买方投顾转型是行业势必趋势,中枢职责是将专科投研能力移动为愉快服务能力。
在他看来,行业靠近两大痛点,一是资讯爆炸配景下,乖僻信息插手客户投资判断,也影响券商服务效率;二是居品供给尚未完全从客户利益启程,资产保值升值需求的得意仍存制肘,而破局关键在于专科能力、伴随价值与设施服务的攀附。
往日这些年,长江证券从两方面发力。一方面强化投顾团队建筑,细化培训与窥伺设施,诓骗东谈主工智能等时期为一线投顾赋能;另一方面鼓励生意时势重构,从佣金导向的“赚快钱”转向以客户服务效率为中枢的“赚慢钱”,重新界说AUM统计口径,将客户资产保值升值效率与职工收入挂钩。
肖剑合计,将来券商的钞票惩办,需要的是有株连感与干事感,有专科投研能力和护士人式服务能力的投顾东谈主才。其中护士人式服务能力指的是投顾要瞻念察客户的投资需求,凭据客户的风险承受能力为其构建顺应的资产组合,并凭据客户风险承受能力、投资谋划以及资产组合动手情况的变化等进活动态改造,助力达成客户资产的保值升值。
行业参预高管变动高发期
近两年参预到证券基金业高管变动的高发期。一方面,券商高管迎来更替潮,54家券商完成董事长、总司理等中枢岗亭改造,其中29家更换董事长,25家迎来新任总司理/总裁,部分券商以致出现“董事长+总司理”双换的改造。
基金公司更是如斯,其中董事长、总司理等中枢岗亭阔别变动105东谈主次、78东谈主次。有的是行业初代元老汇集到龄退休的新老轮流,也有的是股东计谋改造、行业转型竞争的收尾,部分还与事迹窥伺压力关系。
举座来看,在中枢高管的彩选上云开体育,行业正变成股东托付与里面晋升并行、专科配景优先、年青化与空洞惩办能力并重的特色。




